
(来源:CITIC Think Tank)配资实盘排名一览表

文|胡玉玮 周之瀚
海南自贸港封关运作标志着其作为全面深化改革开放试验区的战略定位进入新阶段。通过“一线放开、二线管住、岛内自由”的监管框架,海南旨在打造制度型开放新高地,对接国际高标准经贸规则。封关政策不仅降低了企业进口成本,提升了贸易便利化水平,还通过税收优惠、金融开放等措施,吸引了大量国内外投资。特别是“零关税”政策、加工增值免关税政策以及多功能自由贸易账户的设立,为企业提供了前所未有的发展机遇。然而,政策红利也伴随着合规要求的提升,企业需要建立更为完善的合规体系。总体来看,海南自贸港封关政策将深刻改变区域经济格局,为企业和投资者带来新机遇。
点击小程序查看报告原文 ]article_adlist-->
本文深入分析了海南自贸港封关运作的核心政策与市场影响。海南自贸港作为全面深化改革开放试验区,通过“一线放开、二线管住、岛内自由”的监管框架,实施了一系列自由便利化政策,旨在打造制度型开放新高地。封关政策涵盖了税收优惠、金融开放、产业支持等多个方面,为企业提供了广阔的发展空间。
在税收方面,海南自贸港实施了“零关税”政策、加工增值免关税政策等,显著降低了企业进口原材料和通关成本。同时,企业所得税和个人所得税的优惠措施,进一步提升了企业的利润留存和人才吸引力。金融开放方面,多功能自由贸易账户的设立,便利了企业的跨境资金流动,降低了资金运作成本。
产业支持政策上,海南自贸港对旅游业、现代服务业、高新技术产业等核心产业给予了重点扶持,通过专项扶持政策和税收杠杆,推动了技术突破和产业化。此外,保税加工、转口贸易、跨境电商等业态也得到了创新发展,形成了高效便捷的境内开放环境。
市场影响方面,海南自贸港封关政策为企业提供了前所未有的发展机遇,降低了企业成本,提升了国际竞争力。同时,政策红利也吸引了大量国内外投资,推动了区域经济的快速增长。然而,政策实施也伴随着合规要求的提升,企业需要建立更为完善的合规体系,以确保业务操作符合政策要求。
展望未来,海南自贸港将继续深化改革开放,优化营商环境,为企业和投资者提供更多机遇。随着封关政策的深入实施,海南有望成为引领我国新时代对外开放的重要门户。

一、海南封关的核心定位与政策背景
(一)封关的核心定义与战略意义
1、封关运作的官方界定
海南自贸港封关是指将海南岛全岛建成一个海关监管特殊区域,实施以“‘一线’放开、‘二线’管住、岛内自由”为基本特征的自由化便利化政策制度。“一线”放开,就是将海南自贸港与我国关境外其他国家和地区之间作为“一线”,实施一系列自由便利进出举措,显著提高通关便利化水平。除依法需要检验检疫或者实行许可证件管理的货物外,海关将对进口“零关税”货物、保税货物等按规定实施径予放行。“二线”管住是指海南自贸港与内地之间的关口实行精准管理。在“二线口岸”,海关设置监管通道与非监管通道:对“零关税”货物、享受加工增值政策的货物及放宽贸易管理措施的货物,通过监管通道实施“分批出岛、集中申报”模式,企业可先行办理出岛手续再集中补报,大幅提高通关效率;其他国内流通货物则经非监管通道通行,由海南省按现行国内流通规定管理,最大限度便利海南与内地贸易往来。岛内自由则强调在海南自贸港内部,资金、货物、人员等要素实现相对自由流通,形成高效便捷的境内开放环境。这一制度设计通过分级监管,既保障了对外开放的深度,又确保了与内地经济衔接的有序性。
海南自贸港是对接国际高标准经贸规则的制度型开放试验田,是国内国际双循环的战略连接点。2018年4月13日,习近平总书记在庆祝海南建省办经济特区30周年大会上首次提出,海南要着力打造全面深化改革开放试验区、国家生态文明试验区、国际旅游消费中心、国家重大战略服务保障区。2024年,在听取海南省委和省政府工作汇报时,总书记再次强调,要紧紧围绕建设“三区一中心”的战略定位,“努力把海南自由贸易港打造成为引领我国新时代对外开放的重要门户”。2025年11月6日,习近平总书记在海南省三亚市听取海南自由贸易港建设工作汇报后,要求海南省结合实际科学编制“十五五”规划,紧紧围绕建设“三区一中心”的战略定位,全面提高海南经济社会发展水平。海南自贸港“三区一中心”战略定位体现了党中央赋予海南在深化改革开放、生态文明建设、国际旅游消费和重大战略服务保障领域的国家使命。
海南自贸港“三区一中心”战略定位以“全面深化改革开放试验区”探索制度型开放,以“国家生态文明试验区”践行绿色发展,以“国际旅游消费中心”推动消费升级,以“国家重大战略服务保障区”强化南海资源开发与区域安全支撑,最终服务于国家构建新发展格局的战略目标。具体而言,全面深化改革开放试验区旨在大力弘扬敢闯敢试、敢为人先、埋头苦干的特区精神,在经济体制改革和社会治理创新等方面先行先试。国家生态文明试验区要求牢固树立和践行绿水青山就是金山银山的理念,坚定不移走生产发展、生活富裕、生态良好的文明发展道路,利用自然保护地以及森林、湿地等自然资源开发旅游项目,加强对自然资源和生物多样性的保护。国际旅游消费中心大力推进旅游消费领域对外开放,积极培育旅游消费新热点,下大气力提升服务质量和国际化水平,打造业态丰富、品牌集聚、环境舒适、特色鲜明的国际旅游消费胜地。国家重大战略服务保障区深度融入海洋强国、“一带一路”建设、军民融合发展等重大战略,全面加强支撑保障能力建设,切实履行好党中央赋予的重要使命,提升海南在国家战略格局中的地位和作用。
2025年7月23日,国新办举行新闻发布会介绍海南自由贸易港建设有关情况,宣布经党中央批准,定于2025年12月18日正式启动封关运作,这一日期与党的十一届三中全会重合,成为海南自贸港封关启动的核心标志。财政部、商务部、海关总署以及海南省等相关部门随后发布了一系列与封关运作相关的政策文件,封关政策制度体系得以逐步确立。

海关总署于2025年11月18日举行记者通报会,据有关负责人介绍,在总署指导下,海口海关就“零关税”货物及适用加工增值免关税政策的货物等实施全流程监管、“分批出岛、集中申报”便利化措施、口岸监管等细化制定了12项关级配套制度,均以海口海关公告对外发布,海南自由贸易港封关海关监管制度体系已建成。软硬件准备方面,2025年上半年,已组织国家验收组对10个“二线口岸”完成正式验收,9月15日,进一步支持海南省对10个“二线口岸”启动试运行。2024年3月,总署建设上线海关智慧监管平台,完成与海南国际贸易“单一窗口”、海关相关全国性监管系统以及港口(机场)作业系统等协同对接,实现平稳高效运行。海南国际旅行卫生保健中心、智慧监管业务技术用房、技术中心实验室建设、海口植物隔离检疫中心文昌和三亚苗圃升级改造等4个海关封关运行保障项目全部建设完工,已于2024年9月底全部投入使用。封关运作软硬件条件已经具备。同时,海南自贸港稳妥有序开展封关运作压力测试。按照“三不限”原则推进“一线放开、二线管住”压力测试,推动岛内129家企业获批加工增值业务试点资格,截至2025年9月,累计监管内销货值110.8亿元,减免关税8.6亿元。
海关总署会同有关部门、海南省一体谋划、一体部署、一体推进政策实施和风险防控。聚焦海南自由贸易港封关运作全要素风险,提炼23大类、89个海关监管场景风险,细化针对性防控风险措施221条,通过大数据、人工智能等新技术赋能,建立包含147个特征的风险特征库,研究构建93个大风险甄别模型,积极构建智能风控体系。坚决打击“套代购”走私等违法行为,今年5月以来,离岛免税高风险金额占比连续6个月控制在2%以下。
2、政策出台的底层逻辑
国内背景:破解区域发展不平衡、探索高水平对外开放新模式的需求。海南自贸港建设旨在通过制度集成创新破解中国区域发展梯度差难题,为高水平对外开放提供“压力测试区”。传统沿海开放模式面临要素流动壁垒、跨境数据流通受限、政策协同碎片化等瓶颈,而海南依托岛屿地理单元的天然封闭性与独立监管优势,率先构建“‘一线’放开、‘二线’管住、岛内自由”监管体系。通过加工增值超30%免关税政策吸引高端制造产能转移,联动QFLP跨境投资自由化打通资本要素通道,实现从传统“商品流动开放”向“规则、管理、标准等制度型开放”的质变跃升。这种全域集成改革为粤港澳大湾区、长三角等区域提供可复制的制度经验,尤其通过保税维修再制造、启运港退税等政策联动,推动国内产业梯度转移与全国统一大市场建设。
国际背景:全球产业链重构下,打造跨境贸易与投资便利化新高地的战略考量。面对全球供应链区域化重构与单边主义挑战,海南自贸港通过打造跨境贸易便利化枢纽强化中国在新一轮国际竞争中的战略支点作用。核心政策工具形成三重突破:其一,“零关税”清单覆盖航空器零部件、生物医药材料等关键生产资料,降低国际供应链成本;其二,本外币一体化账户实现离岸贸易结算自由化,配合原产地规则简化提升转口贸易效率;其三,全国最短外商投资准入负面清单率先在医疗、教育等领域破冰。这些举措直接对标CPTPP数字贸易规则、DEPA数据跨境流动标准等国际经贸新规则,吸引国际航运企业、离岸研发中心等高端要素聚集。尤其在东盟市场形成“双向资源池”,既承接新加坡等地的金融专业服务转移,又输出新能源汽车、种业技术等创新资源,构建关键技术攻关的开放协同网络,有效对冲“小院高墙”式技术封锁风险。
从自由贸易试验区到自由贸易港,是习近平总书记亲自谋划、亲自推动的新时代改革开放重大战略举措。自2018年4月习近平总书记郑重宣布“党中央决定支持海南全岛建设自由贸易试验区,支持海南逐步探索、稳步推进中国特色自由贸易港建设,分步骤、分阶段建立自由贸易港政策和制度体系。”,海南自贸港已经走过制度框架搭建和封关准备攻坚两个重要阶段。
在制度框架搭建阶段(2018-2020),海南自贸港围绕“制度创新”这一核心目标,以自由贸易试验区建设为基点,全面展开了制度体系的规划与建设,重点推进了“‘一线’放开、‘二线’管住”的特殊监管制度安排,旨在简化通关流程,提高贸易效率,同时确保国家安全和社会稳定。《中共中央 国务院关于支持海南全面深化改革开放的指导意见》(中央12号文件)、《海南自由贸易港建设总体方案》(中央8号文件)先后印发,《中华人民共和国海南自由贸易港法》颁布实施,成为海南深化改革开放的“制度基石”。

《海南自由贸易港建设总体方案》公布实施后,海南自贸港转入更为复杂的封关准备工作(2021-2025)。此阶段的核心任务目标是实现2025年底全岛封关运作,意味着在海南自贸港与境外市场之间建立起更加紧密的经济联系,进一步放宽外资准入,促进货物、资金、人员等生产要素的自由便捷流动。为此,海南全力推进基础设施建设,包括优化港口、机场、高速公路等物流网络,提升冷链物流、跨境电商等现代服务业水平,以确保封关后的高效运转。海南将封关运作作为“一号工程”,聚焦任务清单、项目清单、压力测试清单全力开展攻坚行动,通过这一系列紧张而细致的准备工作,海南正稳步向建成高水平中国特色自由贸易港的目标迈进,并确定于2025年12月18日启动封关运作。启动封关运作、建设海南自由贸易港海关监管特殊区域,是实现贸易自由便利的重要举措,也是海南自由贸易港建设的核心任务之一。全岛封关运作作为海南自由贸易港建设的标志性工程和关键起点,是进一步扩大开放的重要举措,具有里程碑意义。

二、海南封关核心政策体系解析
(一)核心监管政策:“一线+二线”监管框架
海南自贸港“一线+二线”监管框架通过境外货物进岛“径予放行”与出岛货物“分批申报、精准管控”的双轨机制,实现对外开放自由便利与内地衔接安全高效的动态平衡。
1、一线监管:货物、资金、人员跨境流动的“放开”规则
海南自贸港货物进出口建设高标准国际贸易“单一窗口”。封关运作在“一线”将主要实施货物进出境负面清单管理制度、货物进口零关税负面清单管理制度、货物进口零关税政策、关于“四类措施”的特殊关税措施、“零关税”交通工具及游艇的特殊管理措施等开放制度措施。在确保履行我国缔结或参加的国际条约所规定义务的前提下,制定海南自由贸易港禁止、限制进出口的货物、物品清单,清单外货物、物品自由进出,海关依法进行监管。按照口岸管理制度,一线进出口的货物应通过对外开放口岸进出,海关并对符合条件的进口货物径予放行。目前,海南自由贸易港已设立8个对外开放口岸,其中5个水路口岸、3个航空口岸,经评估能满足全岛封关运作“一线”进出需要。
为支撑高水平的贸易与投资活动,资金流动自由便利成为海南打造离岸金融与跨境资本新高地的关键。海南正分阶段、分步骤推进资本项目可兑换,并开展了跨境贸易投资高水平开放外汇管理改革试点,便利企业在跨境融资、资金池管理等方面享有更高自由度。多功能自由贸易账户体系(EF账户)是金融基础设施的核心,为企业在岸和离岸业务提供了高效便捷的跨境金融服务,有力支撑了新型离岸国际贸易、跨境电商等新业态的发展。政策层面,海南正积极支持国际能源、航运、产权、股权等交易场所的建设,如海南国际清算所的建设,旨在形成大宗商品定价权和吸引各类金融机构集聚,从而推动离岸金融、财富管理、跨境投融资和金融科技等产业的蓬勃发展。
海南在人员进出自由便利方面出台了极具吸引力的人才政策。入境方面,逐步扩大入境免签覆盖范围,2018年对来自59个国家的人员实施入境免签政策,2025年6月扩大至85个国家,同时持续优化流程,为国际商务、旅游和交流打开方便之门。对于外籍人才,海南省公安厅会同有关单位全面梳理外籍人员在琼工作、生活、学习、旅游遇到的卡点堵点问题,联合省营商环境建设厅等14家单位推出16项便利化举措,涵盖入境通关、停留居留、办事指南、通信服务、支付服务、医疗就医、法律服务、纳税申报、社保参保、职业资格、投资兴业等多个方面,吸引国际顶尖人才和专业技能人才。对在海南自贸港工作并符合条件的境内外高端人才和紧缺人才,提供个人所得税优惠政策,其个人所得税实际税负超过15%的部分予以免征。这一政策直接对标国际发达地区,形成了强大的人才集聚效应,已吸引数万名高层次人才落户,为研发设计、总部经济、专业服务、会议展览以及高端医疗和教育等知识密集型产业注入了核心智力资源。
2、二线监管:岛内与内地之间的“管住”标准
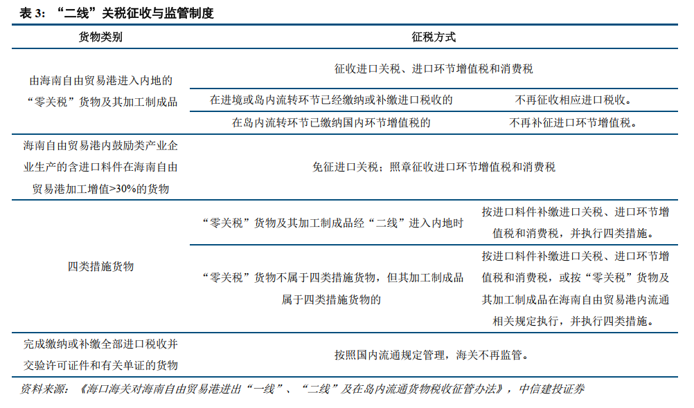
根据海南自贸港有关政策规定,在“二线”将主要实施口岸海关监管与申报制度、出岛货物运输物流信息管理制度、关税征收与监管制度以及加工增值免关税等制度措施。封关后货物由海南自由贸易港进入内地的,应经由“二线口岸”通行并接受相应管理,采取双轨制管理模式:一种针对“零关税”货物及其加工制成品、享受加工增值免关税政策的保税货物、自境外进入海南自由贸易港时放宽贸易管理措施的货物及其加工制成品,除特殊情形外,应从海关监管通道通行,并接受海关监管,在岛内环节已经验核的,不再重复验核。另一种则针对其他国内流通货物,经非海关监管通道通行,由海南省按现行国内流通规定管理。

3、监管创新:海南自贸港打造高水平开放的“样板间”
在塑造“环境高地”方面,海南重点推进营商环境改革。通过建立国际投资“单一窗口”,实现企业设立、税务登记等业务“一网通办”,审批时限压缩至最快2小时。创新实施“分批出岛、集中申报”通关模式,企业可先办理货物“二线”出岛手续,后续再集中办理报关申报手续,有效提高通关效率。此外,为进一步简化“二线”出岛申报手续,海关大幅压缩“二线”出岛申报项目,需企业申报的报关单项目,从105项压缩至42项。
“径予放行”模式覆盖关键生产资料进口。该政策适用于海南自贸港自境外进口的两类核心货物:一是列入“零关税”清单的交通工具、原辅料及生产设备,如航空器零部件、医疗检测仪器等;二是保税物流货物,如洋浦保税港区存储的保税油品、大宗商品等。除涉及检疫或许可证管理的货物外,企业凭提单即可提货,通关时效大幅压缩,显著降低集成电路、生物医药等产业供应链成本。“分批出岛、集中申报”聚焦加工增值货物监管。海南自贸港“零关税”货物及其加工制成品、享受加工增值免关税政策的保税货物、自境外进入海南自贸港时放宽贸易管理措施货物及其加工制成品经“二线口岸”进入中华人民共和国关境内其他地区时,企业可先分批办理货物实际出岛手续,再在规定期限内向海关集中办理报关手续的通关模式,显著减少申报频次。智慧监管平台构建全链条风险防控网络。该平台全面依托“智慧海关”建设成果,充分使用云计算、大数据、人工智能、移动应用等新技术手段有效提升海关监管的效率和精准度。同时,高效应用移动应用技术,依托“海易办”平台、海口海关12360微信公众号等互联网平台建设远程查验系统,企业可通过手机等移动终端对接联动远程查验系统,使用视频会议等方式按照海关查验作业指令完成远程查验,有效降低企业查验作业成本,提升海关查验作业效率。
(二)税收优惠政策:多维支撑体系
1、“零关税”政策
“零关税”是国际自由贸易港的重要特征,有利于降低企业进口原材料、通关时间等成本,促进贸易更加自由便利。全岛封关前,海南自由贸易港已出台实施了原辅料、交通工具及游艇、自用生产设备等3项进口“零关税”政策。


2025年11月7日,海口海关发布了《海口海关对海南自由贸易港进出“一线”、“二线”及在岛内流通货物税收征管办法》的公告,明确了全岛封关后的“零关税”商品范围及管理要求。与封关前相比,封关后的“零关税”政策主要有3个方面变化。一是显著提高的“零关税”商品覆盖面。全岛封关后,进口“零关税”商品将实行负面清单管理,“零关税”商品范围将由目前的1900个税目扩大至约6600个税目,约占全部商品税目的74%,比封关前提高了近53个百分点。二是明显扩大的享惠主体。目前,进口“零关税”政策仅允许在海南自由贸易港登记注册的独立法人企业、事业单位作为享惠主体,全岛封关后,享惠主体调整为在海南自由贸易港登记注册并具有独立法人资格的企业,海南自由贸易港内的事业单位,以及由科技部、教育部会同民政部核定或省级科技、教育主管部门会同省级民政部门核定的在海南自由贸易港登记的科技类、教育类民办非企业单位,将基本覆盖全岛有实际进口需求的各类企事业单位及民办非企业单位等。三是进一步放宽的政策限制条件。全岛封关后,进口“零关税”商品及其加工制成品不再局限于企业自用,可以在享惠主体间自由流通,免于补缴进口税收。
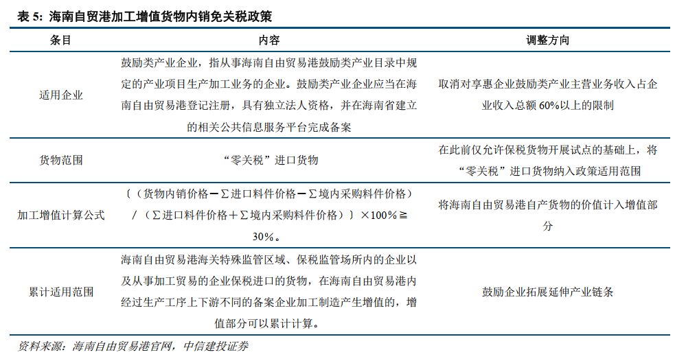
2、加工增值内销免关税
加工增值货物内销免关税政策是指对海南自由贸易港内鼓励类产业企业生产的含进口料件在海南自由贸易港加工增值达到或超过30%的货物,从海南自由贸易港进入内地免征进口关税,照章征收进口环节增值税和消费税。2021年7月9日海关总署关于印发《海关对洋浦保税港区加工增值货物内销税收征管暂行办法》的通知,率先在洋浦保税港区开展试点。4年多来,试点政策进行了多次优化调整,试点范围由仅2.3平方公里的洋浦保税港区扩大到了海南自由贸易港全域。2025年7月23日,海关总署制定并发布《中华人民共和国海关对海南自由贸易港加工增值免关税货物税收征管暂行办法》,在享惠门槛,货物范围、计算公式等方面作出新的调整。

3、企业与个人所得税优惠
在企业所得税方面,根据《海南自由贸易港建设总体方案》,封关后,对注册在海南自由贸易港并实质性运营的鼓励类产业企业,减按15%征收企业所得税,远低于内地25%的一般税率。对于一家符合条件的千万级应纳税所得额的高新技术制造企业,在海南注册运营可直接节省百万元税费,这一政策优惠极大降低了企业税负,增加了企业的利润留存,利于企业再投资、研发创新等,增强企业发展后劲。在个人所得税方面,在海南自贸港工作的高端人才和紧缺人才,其个人所得税实际税负超过15%的部分予以免征。这对企业吸引高端人才极为有利,企业能以相同的薪酬成本吸引到更优秀的人才,或者以更低的薪酬成本吸引到同等水平的人才,降低了企业的人力成本,提升了人才竞争力。同时,普通居民个人所得税按3%、10%、15%三档超额累进税率征收,这对于企业主及员工来说,整体个人所得税负担大幅减轻,提升了个人实际收入水平,间接提升了企业的吸引力。
2025年2月,《财政部 税务总局关于海南自由贸易港企业所得税优惠政策的通知》、《财政部 税务总局关于印发〈海南自由贸易港旅游业、现代服务业、高新技术产业企业所得税优惠目录〉的通知》以及《财政部 税务总局关于海南自由贸易港高端紧缺人才个人所得税政策的通知》先后将执行期限延长至2027年12月31日。这意味着企业所得税和个人所得税优惠将在封关运作后继续发挥作用,避免封关初期政策断层风险,助力海南自贸港招商引资吸才。
4、海南离岛旅客免税购物政策
为了支持海南自由贸易港建设,财政部、海关总署、税务总局联合印发公告,从2025年11月1日起,调整升级海南离岛旅客免税购物政策。一是扩大离岛免税商品范围,增加宠物用品、可随身携带的乐器、微型无人机、小家电等商品。优化后的离岛免税商品由45大类提高至47大类。二是允许服装服饰、鞋帽、陶瓷制品、丝巾、咖啡、茶等国内商品,进入离岛免税店销售,退(免)增值税、消费税。三是将离岛旅客免税购物年龄由年满16周岁调整为年满18周岁。四是允许离境旅客享受离岛免税政策,离岛且离境旅客购买离岛免税商品金额计入其每年10万元人民币免税购物额度,不限次数。离岛且离境旅客在规定的额度和数量范围内,在离岛免税店内或经批准的网上销售窗口购买免税品,免税店根据旅客离岛时间运送货物,旅客凭购物凭证仅能在机场、港口码头指定区域提货,并一次性随身携带离岛。五是对一个自然年度内有离岛记录的岛内居民,在本自然年度内可按“即购即提”提货方式有关要求,不限次数购买离岛免税商品。

(三)金融开放政策:跨境资金流动便利化
1、账户体系:EF账户(多功能自由贸易账户)的核心功能与运作机制
2024年4月3日,《海南自由贸易港多功能自由贸易账户业务管理办法》由人民银行海南省分行正式发布。明确了业务范围、资金划转规则以及业务监管要求等内容,要求海南自由贸易港多功能自由贸易账户遵循“一线放开、二线按照跨境管理、同名账户跨二线有限渗透”的总体原则。
建设海南自由贸易港多功能自由贸易账户是提升贸易投资自由化便利化的重大实践。一是“跨一线”可依法自由划转。海南自由贸易港多功能自由贸易账户与境外账户、OSA账户、NRA账户之间,以及多功能自由贸易账户之间“跨一线”资金可依法自由划转,凭收付款指令办理。除证券投资外,海南自由贸易港内注册机构使用多功能自由贸易账户与境外账户开展的资本项下业务不受投注差外债、全口径跨境融资、境外放款相关额度和审批限制。二是资金“跨二线”视同跨境管理。海南自由贸易港多功能自由贸易账户与境内居民非同名人民币银行结算账户之间的划转仅限于海关视同进出口管理的货物贸易相关资金结算,应使用人民币。三是同名划转在额度内实行有限“渗透”。海南自由贸易港内注册机构的多功能自由贸易账户与境内同名人民币银行结算账户之间按照“负面清单+额度管理”原则实行有限“渗透”。

2、资本项目开放
合格境外有限合伙人(QFLP)试点可以有效吸引想进入中国市场的外资基金,合格境内有限合伙人(QDLP)试点可以吸引有意投资国外的基金,跨境投资的双向渠道畅通,加大了海南跨境投资的便利,也不断吸引基金业态在海南集聚。
2020年10月27日,海南省地方金融监督管理局、海南省市场监督管理局、中国人民银行海口中心支行、中国证券监督管理委员会海南监管局联合印发了《海南省关于开展合格境外有限合伙人(QFLP)境内股权投资暂行办法》,使海南成为QFLP试点地区。相比于其他地区,海南QFLP制度取消了联席会议审核试点资格制度,采用“推荐函”形式予以代替,提高基金注册效率;对海南QFLP基金经营范围采取负面清单管理模式,拓宽了投资范围;在满足中国证券投资基金业协会基本要求的前提下,不另设要求,包括对企业注册资本或认缴出资数额、首次出资比例、出资期限均无设定限制,降低了基金注册门槛。2023年3月1日,海南省地方金融监督管理局会同外汇局海南分局、省市场监管局印发了《海南省关于开展合格境外有限合伙人(QFLP)余额管理制试点办法》,探索QFLP余额管理制,进一步便利外资投资海南自贸港。与针对单只基金申请规模相比的模式,海南的新政策给予了基金管理人总额度规模下自由调配的权利,允许在总额度范围内循环使用,而无须针对每只产品单独申请外汇规模。
推行QFLP试点,引导外资支持海南自由贸易港的建设,为实体经济发展、科技创新提供金融支撑动能,有利于企业拓宽融资渠道、降低融资成本,助力跨境资本的双向流动和金融市场的互联互通,为海南自由贸易港发展现代金融产业提供新动能。
2025年1月23日,国家外汇管理局海南省分局印发《跨国公司本外币一体化资金池业务试点管理规定》的通知,政策主要包括四个亮点:一是允许跨国公司境内成员企业间错币种借贷用于经常项目跨境支付业务,降低企业资金融资成本;二是简化备案流程及涉外收付款相关材料审核,提升企业跨境收支便利化水平;三是允许跨国公司根据宏观审慎原则自行决定外债和境外放款的归集比例,便利企业跨境资金运营管理;四是支持跨国公司主办企业通过国内资金主账户代境外成员企业办理其与境内成员企业或境外主体之间的集中收付,进一步提高资金使用效率。该资金池综合了现有人民币资金池和外汇资金池的政策优势,在适度提高准入门槛的同时,给予跨国公司本外币资金运营更多的自由便利,释放更大的政策红利。

海南自贸港跨境融资宏观审慎管理政策以“分阶段开放资本项目、构建风险可控的自由便利框架”为核心目标,通过统一宏观审慎管理体系逐步实现市场主体自主跨境融资,并依托多功能自由贸易账户(EF账户)、跨境资金集中运营中心(CTC)等创新机制提升资金流动效率。具体实践中,政策放宽金融机构真实性审核流程,允许合规银行凭支付指令为优质客户办理货物贸易和服务贸易结算,推动审核从事前转向事后核查,同时支持新型国际贸易跨境结算,强化客户分级管理以平衡便利性与风控需求。
3、后续政策规划
海南自贸港跨境资产管理试点正加速扩容开放,通过多元化产品供给与机制优化拓展资本项目高水平开放路径。2025年8月生效的《海南自由贸易港跨境资产管理试点业务实施细则》明确试点覆盖理财产品、私募资管产品、公募基金及保险资管产品等多类金融工具,允许符合要求的境外机构及个人投资者通过自贸账户体系参与投资。10月15日,海南证监局公布了首批参与海南自由贸易港跨境资产管理试点业务机构名单,共有2家证券公司、2家基金公司和2家银行销售机构入选,分别是金元证券、万和证券、汇百川基金、鹏安基金、兴业银行海口分行、浦发银行海口分行。首批名单公布,标志着6家机构已完成了业务和系统准备,海南自贸港跨境资管试点业务进入实质性操作阶段。后续推进方向聚焦动态调整试点规模上限、扩展试点机构范围至银行理财子公司及外资机构,并探索跨境资产转让、收益权互换等衍生业务模式,强化海南作为离岸人民币资产配置枢纽的功能。
海南自贸港跨境资金流动自由化改革的核心任务之一是优化跨境资金运营中心(CTC)认定标准与激励机制,以吸引跨国企业区域总部聚集。当前CTC政策依托EF账户体系,但认定门槛较高、适用主体有限。根据金融监管部门的规划,后续将重点简化CTC准入流程、扩大覆盖主体范围至民营企业和中小型跨国机构,并允许CTC主体开展更灵活的跨境资金归集、本外币一体化池运营及衍生品对冲操作。同时配套税收激励措施,如对CTC内部资金调拨产生的汇兑损益给予免税安排,强化与新加坡、香港等国际金融枢纽的竞争力。这一改革旨在2025年封关后形成“‘一线’放开、‘二线’管住”的跨境资金流动管理体系,为跨国公司财资中心落地提供制度保障。
(四)产业支持政策:重点领域导向
1、核心产业政策倾斜
海南自贸港聚焦旅游业、现代服务业、高新技术产业及热带特色高效农业四大核心主导产业,通过差异化政策赋能构建现代化产业体系。海南省委书记、省人大常委会主任冯飞在新闻发布会上表示,构建具有海南特色和优势的现代化产业体系,是实现高质量发展的最重要的工作。总体来看,封关运作之后,更有利于聚集全球要素、配置全球资源、促进产业发展。具体总结为“4532”,即推动旅游业、现代服务业、高新技术产业、热带特色高效农业四大主导产业补链延链、优化升级;坚持“向种图强”、“向海图强”、“向天图强”、“向绿图强”、“向数图强”,打造新质生产力重要实践地;做好离岛免税、医疗、教育“三篇消费文章”;建设人才荟萃之岛、技术创新之岛两个岛。
海南自贸港对旅游业的政策倾斜聚焦于市场开放与消费升级,通过制度性开放和强化免税优势加速国际旅游消费中心建设。旅游业依托制度型开放加速迈向国际化,新颁布的《海南自由贸易港旅游条例》成为关键引擎。该条例设立“旅游开放与国际化”专章,将国家赋予的政策红利转化为法规保障,例如放宽外资旅行社经营限制、支持设立中方控股的外商投资文艺表演团体、优化境外患者诊疗流程,并创新实施全国最优免签政策(覆盖85国人员),2024年海南接待中外游客9720万人次,入境游客同比倍增。同时,离岛免税额度为每人每年10万元,叠加跨境消费信贷试点等政策,打造具有全球影响力的免税购物目的地。推动邮轮游艇旅游创新发展,深化“旅游+”产业融合,以满足个性化、沉浸式体验需求,进一步激活国际旅游消费中心功能。
现代服务业的政策支持以金融开放和数据流动为核心,构建高效跨境服务生态。海南构建了以跨境贸易和投融资自由化便利化为导向的金融政策体系,依托多功能自由贸易账户(EF账户)、跨境资金集中运营中心(CTC)等机制,推动信息传输、软件和信息技术服务等领域快速发展。政策率先推出数据出境负面清单,为跨境直播、游戏出海等新业态提供清晰的跨境数据流动规则,尤其在航运物流领域,通过优化国际船舶登记制度吸引航运要素聚集,助力现代服务业增加值实现增长,2025年前三季度达3515.9亿元,继续保持增长态势。服务业企业同样适用15%企业所得税优惠及境外直接投资所得免税政策,强化产业竞争力。
高新技术产业针对种业、深海、航天三大领域实施专项扶持,通过产业目录引导和税收杠杆驱动技术突破与产业化。政策将南繁种业、深海科技、商业航天纳入《海南自由贸易港鼓励类产业目录》,相关企业享受15%企业所得税优惠,且新增境外直接投资所得免征企业所得税。具体成效上,南繁种业及其关联企业达到2800余家,年产值突破180亿元。全国首个商业航天发射场建成并常态化发射,海洋生产总值4年平均名义增速13.9%,占2024年GDP比重达到34.1%。配套措施包括优化加工增值免关税政策中的海南自产货物认定标准,促进技术成果转化;数据跨境流动规则优先支持航天、种业研发合作。
海南热带特色高效农业依托“农业+自贸政策”深度绑定模式获得多维度政策支持。税收政策上,封关后进口“零关税”商品税目扩至约6600个,覆盖农业设备、农资等,享惠主体扩展至全岛各类有实际进口需求的单位,且“零关税”商品及加工品可在享惠主体间免补税流通。加工端,加工增值免关税政策既激励企业聚焦农产品深加工、通过技术与产品升级达标增值率,也重塑区域协同格局,推动形成“内地初加工+海南精加工”的分工体系。此外,《进口征税商品清单》中大量农产品和食品享受最惠国税率,可在海南本地加工后入市,助力扩大热带农业对外合作,吸引资本人才聚集,推动产业结构优化升级。种业领域,当前已出台专项法规,海关创新进境种苗快速通关、免于口岸检疫采样等政策,海南成为全国首个承接农作物种子和畜禽遗传资源入境审批权的省份,全力支撑南繁硅谷建设,通过制度红利降低生产成本、刺激产业升级与种业创新。
2、产业配套监管与支持措施
海南自贸港对保税加工业态的核心支持在于实施加工增值免关税政策与创新账册监管制度,显著降低企业合规成本并提升运营效率。政策规定鼓励类产业企业生产的含进口料件货物,在海南自贸港加工增值超过30%后经“二线”进入内地可免征进口关税。封关运作后将进一步放宽享惠门槛,即取消企业主营业务收入占比60%的限制,并扩大进口料件范围至“零关税”货物及各类保税货物。监管层面创新采用“一企一账”专用电子账册管理模式,依托智慧海关系统对区外保税加工货物实施全流程跟踪,简化备案与核销流程,同步优化“海南自产货物”认定标准以促进本地产业链整合。
转口贸易的监管框架以“一线放开、二线管住”为基础,通过灵活申报机制与零关税流通规则强化枢纽功能。货物经“一线”进出海南自贸港享受便捷通关,而转口至内地的货物则适用“分批出岛、集中申报”模式,允许企业将多批次货物先行出岛,再在30日内集中办理海关手续,大幅减少通关频次和物流滞留。岛内货物流转实施电子账册管理,零关税货物在享惠主体间可免税流转,但若转移至非享惠主体需补缴税款,确保监管闭环。同时,国际船舶登记制度优化及跨境结算便利化措施进一步降低转口贸易的合规与资金成本。
跨境电商及配套监管体系以“智慧化、一体化”为方向,集成通关、税收与数据流动规则以支撑新业态发展。跨境电商可适用加工增值免关税政策,进口料件加工后内销享受税收优惠,且通过海南自贸港“国际贸易单一窗口”实现报关、税务、支付一站式办理,压缩通关时间至小时级。对保税货物实施“智慧海关”全程追溯,对数据跨境流动采用负面清单管理,优先支持电商平台合规传输订单信息,并建立“宏观审慎+微观合规”风控体系动态监测资金流。封关后,“二线口岸”配备智能查验设备,实现货车平均过检时间缩短至15分钟,同步通过《口岸管理服务条例》明确各方权责,保障多业态高效协同。
三、政策影响与投资导向
(一)企业层面核心影响
海南自贸港封关运作政策的实施,对企业产生了深远而多维的影响。首先,在成本层面,封关政策通过“零关税”政策、加工增值内销免关税等措施,显著降低了企业的进口原材料和通关成本,尤其是对于依赖进口原材料的高端制造和生物医药企业而言,成本下降幅度尤为明显。同时,多功能自由贸易账户(EF账户)的设立,进一步便利了企业的跨境资金流动,降低了资金运作成本,提升了企业的国际竞争力。然而,政策红利并非无差别覆盖,企业在享受成本下降的同时,也面临着合规要求的提升。封关后,海南自贸港对企业的监管更加严格,尤其是在货物进出、资金流动、数据跨境等方面,企业需要建立更为完善的合规体系,以确保业务操作符合政策要求。此外,内外资企业在海南自贸港的竞争合作格局也发生了变化,政策红利吸引了大量外资企业入驻,本土企业需要在提升自身实力的同时,积极寻求与外资企业的合作机会,共同开拓市场。总体来看,海南自贸港封关政策为企业提供了前所未有的发展机遇,但同时也对企业提出了更高的合规要求和竞争力挑战。
(二)资本市场投资主线
海南自贸港封关政策的实施,为资本市场带来了新的投资主线。首先,政策直接受益领域成为资本追逐的热点。随着“零关税”政策、加工增值免关税等措施的落地,旅游业、现代服务业、高新技术产业等核心产业迎来了发展黄金期。旅游业依托免税购物政策和国际旅游消费中心建设,吸引了大量国内外游客,相关上市公司如中国中免等业绩持续增长,成为资本市场关注的焦点。现代服务业方面,金融开放和数据流动政策的推进,为跨境金融服务、信息技术服务等领域提供了广阔的发展空间,相关企业如普华永道、金杜律师事务所等专业服务机构的落地,进一步提升了海南现代服务业的国际竞争力。目前已有30余家全球知名专业服务机构落地,为4000余家区域总部企业提供高端服务。高新技术产业则依托种业、深海、航天、生物医药等领域的专项扶持政策,实现了技术突破和产业化。热带特色高效农业与先进制造业正在实现价值链跃升。南繁种业依托自贸港政策优势,建成占地5000亩的南繁科技城,隆平高科等2800余家关联科研机构和企业入驻,年示范推广新品种超200个。生物医药领域借助“零关税”进口研发设备政策,累计引进超过200种未在国内上市的创新药械。新材料与高端装备制造借力“零关税”进口设备政策,中国航发、中化橡胶等企业设立生产基地,海南矿业年产2万吨电池级氢氧化锂项目正式投产,填补了新能源材料领域空白。数字经济领域借力数据跨境流动试点,海南生态软件园已聚集字节跳动、金山云等数字企业超万家。
其次,产业升级红利成为资本市场投资的另一大主线。海南自贸港通过政策引导和支持,推动了传统产业转型升级和新兴产业培育。在热带特色高效农业领域,南繁种业、热带水果出口等产业借助政策优势实现了快速发展,依托全球动植物种质资源引进中转基地,海南正构建“育繁推一体化”种业体系。政策支持企业引进国际领先育种设备,推动热带果蔬品种改良,如燕窝果、榴莲蜜、网纹瓜等高附加值品种已实现规模化出口。海南橡胶可通过整合种植、加工、贸易全链条,利用自贸港加工增值免关税政策,将天然橡胶深加工产品销往东南亚市场,提升毛利率。在先进制造业领域,航空维修、新材料与高端装备制造等产业依托“零关税”进口设备政策,吸引了大量投资,产业规模持续扩大。得益于飞机零部件“零关税”政策,海口空港综合保税区已聚集霍尼韦尔、中国航材等企业,形成飞机保税维修产业集群,2025年相关产值增速将继续提高。全国首个国际碳排放权交易中心落户海南,推动光伏、海上风电项目加速落地。
最后,区域资产重估也为资本市场带来了新的投资机会。随着海南自贸港建设的深入推进,区域基础设施不断完善,营商环境持续优化,海南的资产价值得到了重新评估。房地产、基础设施等领域的相关企业如海南机场、海南发展等,在资本市场上表现活跃,成为投资者关注的重点。总体来看,海南自贸港封关政策为资本市场提供了丰富的投资机会。

(1)特朗普政府关税政策出现超预期大幅调整,如推翻中美经贸联合声明形成的共识,推行更高幅度“对等关税”,或出台其他对华贸易限制性政策,进一步冲击中美贸易,抑制中国对美出口。(2)中国国际经贸关系大幅恶化,除美国外,其他国家跟风采取贸易限制措施,增加贸易壁垒,阻碍中国产品出口。(3)全球贸易保护主义持续抬头,部分国家以产业保护等为由,针对中国出口商品设置技术、环保等各类严苛标准,影响中国产品国际市场份额。(4)地缘政治冲突升级,影响全球供应链稳定,干扰中国出口产业链正常运转,削弱出口竞争力。

胡玉玮:首席政策分析师。经济学博士、牛津大学博士后、欧盟访问学者。曾担任中国证监会研究院国际金融部负责人、西班牙对外银行(BBVA)驻华代表(养老金与保险)、经济合作与发展组织(OECD)经济学家。世界银行、国际货币基金组织等国际组织顾问专家,中国社科院、中国人民大学、上海对外经贸大学客座研究员。参与或主持多项国际、国家和部委重大经济金融领域研究课题。主要研究领域:宏观经济、国际金融、资本市场。
周之瀚:中信建投政策分析师,中国人民大学理学学士、经济学学士,北京大学金融学博士,曾挂职于中信集团。主要研究领域包括:宏观经济、货币政策、金融监管等。

证券研究报告名称:《海南自贸港封关核心政策与市场影响展望》
对外发布时间:2025年11月27日
报告发布机构:中信建投证券股份有限公司
本报告分析师:
胡玉玮 SAC编号:S1440522090003
SFC 编号:BWP409
周之瀚 SAC编号:S1440524090001
近期热门视频 ]article_adlist-->更多精彩视频,尽在中信建投证券研究视频号,欢迎关注~ ]article_adlist-->
重要提示及免责声明
重要提示:
通过本订阅号发布的观点和信息仅供中信建投证券股份有限公司(下称“中信建投”)客户中符合《证券期货投资者适当性管理办法》规定的机构类专业投资者参考。因本订阅号暂时无法设置访问限制,若您并非中信建投客户中的机构类专业投资者,为控制投资风险,请您请取消关注,请勿订阅、接收或使用本订阅号中的任何信息。对由此给您造成的不便表示诚挚歉意,感谢您的理解与配合!
]article_adlist-->免责声明:本订阅号(微信号:中信建投证券研究)为中信建投证券股份有限公司(下称“中信建投”)研究发展部依法设立、独立运营的唯一官方订阅号。
本订阅号所载内容仅面向符合《证券期货投资者适当性管理办法》规定的机构类专业投资者。中信建投不因任何订阅或接收本订阅号内容的行为而将订阅人视为中信建投的客户。
本订阅号不是中信建投研究报告的发布平台,所载内容均来自于中信建投已正式发布的研究报告或对报告进行的跟踪与解读,订阅者若使用所载资料,有可能会因缺乏对完整报告的了解而对其中关键假设、评级、目标价等内容产生误解。提请订阅者参阅中信建投已发布的完整证券研究报告,仔细阅读其所附各项声明、信息披露事项及风险提示,关注相关的分析、预测能够成立的关键假设条件,关注投资评级和证券目标价格的预测时间周期,并准确理解投资评级的含义。
中信建投对本订阅号所载资料的准确性、可靠性、时效性及完整性不作任何明示或暗示的保证。本订阅号中资料、意见等仅代表来源证券研究报告发布当日的判断,相关研究观点可依据中信建投后续发布的证券研究报告在不发布通知的情形下作出更改。中信建投的销售人员、交易人员以及其他专业人士可能会依据不同假设和标准、采用不同的分析方法而口头或书面发表与本订阅号中资料意见不一致的市场评论和/或观点。
本订阅号发布的内容并非投资决策服务,在任何情形下都不构成对接收本订阅号内容受众的任何投资建议。订阅者应当充分了解各类投资风险,根据自身情况自主做出投资决策并自行承担投资风险。订阅者根据本订阅号内容做出的任何决策与中信建投或相关作者无关。
本订阅号发布的内容仅为中信建投所有。未经中信建投事先书面许可,任何机构和/或个人不得以任何形式转发、翻版、复制、发布或引用本订阅号发布的全部或部分内容,亦不得从未经中信建投书面授权的任何机构、个人或其运营的媒体平台接收、翻版、复制或引用本订阅号发布的全部或部分内容。版权所有,违者必究。
]article_adlist-->
海量资讯、精准解读,尽在新浪财经APP
恒正网提示:文章来自网络,不代表本站观点。